登录新浪财经APP 搜索【信披】查看更多考评等级
长白5昨日公告披露中,标题《进展公告》错写成“紧张”公告,到底是谁在“紧张”?

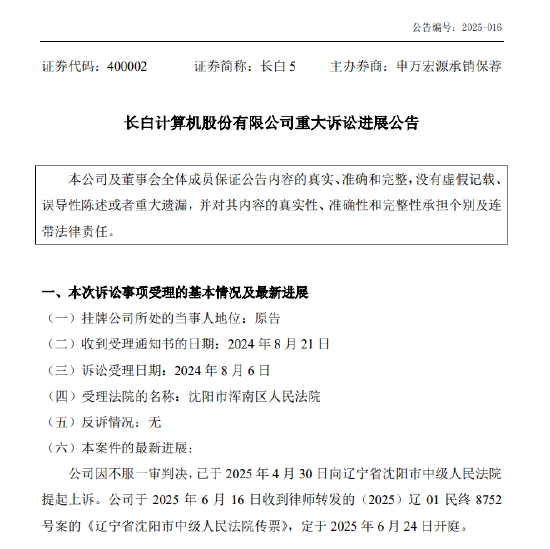
以下为公告原文

长白计算机股份有限公司作为原告,指控乐金电子(沈阳)有限公司在经营期内涉嫌侵害其权益。纠纷起因于2023年7月27日,乐金电子召开董事会决议对公司进行清算注销,长白计算机认为此举损害了其股东权益,遂向沈阳市浑南区人民法院提起诉讼。
2025年4月23日,沈阳市浑南区人民法院作出一审判决,驳回长白计算机的全部诉讼请求,并判令其承担案件受理费109万元。长白计算机不服判决,于2025年4月30日向沈阳市中级人民法院提起上诉。长白计算机在公告中表示,本次诉讼是公司为维护自身合法权益采取的法律手段,预计不会对当前生产经营活动产生重大不利影响。公司已积极准备二审所需证据材料,并将根据诉讼进展及时履行信息披露义务。



发表评论
2025-06-18 14:10:49回复
2025-06-18 13:19:29回复