来源:国际金融报
又有一家公募高管发生变更。
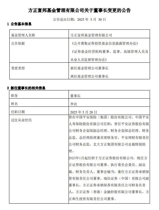
5月29日晚间,方正富邦基金发布高管变更公告称,何亚刚因到龄退休不再担任公司董事长,新任董事长由李岩担任,任职日期为5月28日。
资料显示,“接棒者”李岩同样来自方正证券,现任方正证券董事、执行委员会委员、副总裁、财务负责人、董事会秘书等职务。


新董事长出自大股东
时隔近八年,方正富邦基金董事长一职迎来新人选。
公开资料显示,何亚刚于1964年5月出生,今年61岁,此次卸任董事长属于到龄退休,于5月28日正式交接职务。何亚刚的证券从业经历超过30年,其曾常年在方正富邦基金大股东方正证券就职,2015年担任方正证券总裁,2017年7月出任方正富邦基金董事长一职。
Wind数据显示,何亚刚在2017年刚接手方正富邦基金时,公司上一季度末公募规模仅100多亿元。截至今年一季度末,公募规模已达到734.16亿元,在其任职期间,最高规模曾突破800亿元。
在这位券商“老将”的带领下,方正富邦基金终于从2022年开始实现扭亏为盈,当年实现净利润为2724.82万元,2023年和2024年分别实现净利润4459.5万元和2562.65万元。
据了解,新一任“接棒者”李岩同样来自方正证券。资料显示,李岩于2009年至2017年在平安证券任职,曾任平安证券总经理助理兼首席财务官,而后进入平安银行旗下的平安理财。2023年1月,李岩获聘方正证券执行委员会委员、副总裁、财务负责人、董事会秘书,同时也兼任方正香港金控董事长,瑞信证券副董事长等职务。
布局重心暂偏固收
成立近14年的方正富邦基金,目前的股权架构为方正证券(持股66.7%)、富邦证券投资信托(持股33.3%)。若按照最新公募管理规模计算,方正富邦基金目前属于中小型公募公司。
作为一家券商系公募,方正富邦基金目前旗下产品的重心暂时偏向固定收益类资产。截至今年一季度末,债券型基金规模占比最高,17只债券型基金规模合计355.22亿元;其次是货币基金,2只货币基金规模合计295.1亿元。而股票型基金和混合型基金的规模分别为43.5亿元、40.35亿元。
方正富邦基金在权益类产品线上也进行了不少布局。例如,其股票型基金主要聚焦被动指数基金,包括ETF等,涵盖大中小盘风格,涉及金融、科技、消费等资产,并且在港股也有布局。在混合型基金方面,产品风格覆盖大盘、成长等风格。尽管投资布局覆盖面较广,但需要注意的是,公司旗下部分产品规模仍有待增长,一些基金规模还处于5000万元以下。
从基金经理团队来看,方正富邦基金更重视固定收益投资队伍的打造,其中不乏一些行业老将。例如,2023年方正富邦基金引入投研老将罗杰,出任首席固收投资官。罗杰此前担任鑫元基金副总经理、固定收益部总监。此外,管理规模超200亿元的区德成,证券从业年限超13年,目前管理的基金均为债券型基金,也是公司目前的债券投资主力。在固收领域,该公司还搭配了众多年轻基金经理,比如吴佩珊、吕拙愚等,前者最新在管规模已超190亿元。
新高管迎挑战
实际上,高管变更一直是公募行业最受关注的动向之一。
近期,包括富达基金、招商基金、先锋基金、华泰柏瑞基金、信达澳亚基金、宝盈基金等多家公募基金公司发生了高管人事变更。
Wind数据显示,截至5月30日,年内公募高管变更家数超80家,总人数达160人,其中,董事长变动人数超30人,总经理变动人数超40人,副总经理变动人数超50人。
业内人士分析称,新一代高管的上任有望为公募基金行业注入新的活力和创新思维。但他们也需要应对更加复杂多变的市场环境,这无疑对投资策略制定和风险管理能力提出了更高的要求。
方正富邦基金在迎来新任董事长李岩后,如何巩固自身优势并补齐“短板”,是市场关注的焦点。《国际金融报》记者将持续关注其后续发展。


						
						
发表评论
2025-05-31 06:27:05回复
2025-05-31 09:15:33回复
2025-05-31 00:06:32回复